恵庭市立地適正化計画に係る届出制度
令和8年7月1日より、居住誘導区域外において3戸以上の建築行為を行おうとする場合、都市機能誘導区域外において誘導施設の建築行為等を行おうとする場合、または都市機能誘導区域内において誘導施設を休止・廃止しようとする場合は、都市再生特別措置法に基づき、工事に着手する30日前までに、市長への届出が必要となります。
※この届出制度は、宅地建物取引業法に規定する重要事項説明の対象となります。
恵庭市立地適正化計画の概要
本計画は、人口減少や少子高齢化の進行に対応し、都市の持続可能性を高めることを目的として策定する包括的なマスタープランです。
本計画では、市民が将来にわたって安全で活力ある生活を送ることができ、行政が効率的かつ持続可能な都市経営を行えるよう、都市全体の構造を見直し、都市機能と居住の適正な配置を誘導します。
また、この計画に基づき、「コンパクト・プラス・ネットワーク」の考え方による持続可能なまちづくりを推進します。
恵庭市立地適正化計画(概要版) (PDFファイル: 5.5MB)
届出制度の概要
居住誘導区域外における住宅開発等や都市機能誘導区域外における誘導施設の立地に係る建築行為等、都市機能誘導区域内における誘導施設の休廃止を行う場合は、都市再生特別措置法第88条第1項及び第108条第1項、第108条の2第1項に基づく届出が必要です。届出制度の概要はパンフレットをご覧ください。
居住誘導区域及び都市機能誘導区域の範囲

居住誘導区域に関する届出
(1)居住誘導区域外で必要な届出

都市機能誘導区域に関する届出
(1) 都市機能誘導区域外で必要な届出

(2) 都市機能誘導区域内で必要な届出

都市機能誘導区域に関する届出の対象施設

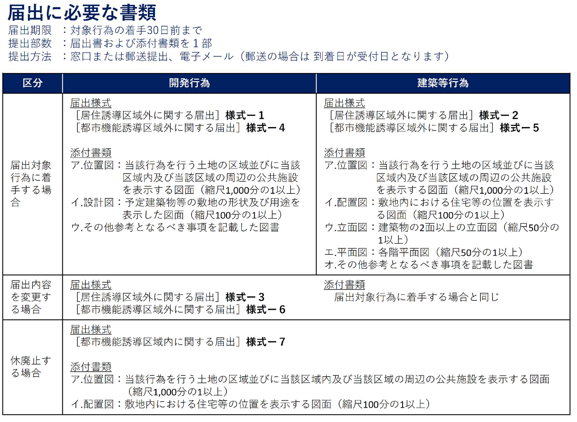
届出に必要な書類

様式-1_開発行為届出書 (Wordファイル: 15.8KB)
様式-2_住宅等を新築し、又は建築物を改築し、若しくはその用途を変更して住宅等とする行為の届出書 (Wordファイル: 21.0KB)
様式-3_行為の変更届出書 (Wordファイル: 16.8KB)
様式-4_開発行為届出書 (Wordファイル: 15.8KB)
様式-5_誘導施設を有する建築物を新築し、又は建築物を改築し、若しくはその用途を変更して誘導施設を有する建築物とする行為の届出書 (Wordファイル: 21.1KB)
様式-6_行為の変更届出書 (Wordファイル: 16.8KB)
様式-7_誘導施設の休廃止届出書 (Wordファイル: 17.4KB)
届出の提出先
〒061-1498
北海道恵庭市京町1番地
恵庭市企画振興部まちづくり拠点整備室まちづくり推進課(本庁舎4階)
企画振興部 まちづくり拠点整備室 まちづくり推進課
電話 :0123-33-3131(内線:2334)
ファックス :0123-33-3137
お問い合わせはこちら
- みなさまのご意見をお聞かせください
-












更新日:2026年04月01日